The Home Automation Demonstration Model was developed as part of an Expo project at Fontys University of Applied Sciences. It is a scaled smart home equipped with lighting, heating, water management, motion detection, and environmental sensing.
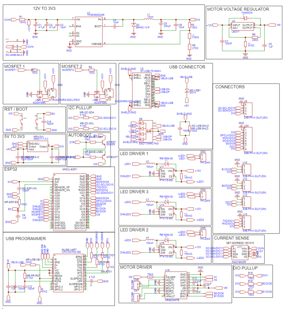
I designed and built the custom PCB for this project. The board includes three constant-current LED drivers, two MOSFETs, two channel Motor driver IC and peripheral connectors for attaching sensors such as humidity and motion detectors. Each PCB functioned as the control hub for a room, communicating wirelessly with a Raspberry Pi 5 running Home Assistant. This design enabled modular automation, real-time monitoring, and reliable wireless control in a compact setup.


The onboard DC barrel jack connector is routed through a current sensor, allowing the total power consumption of the system to be continuously monitored.

